ActivID CMS User Portal Workflow
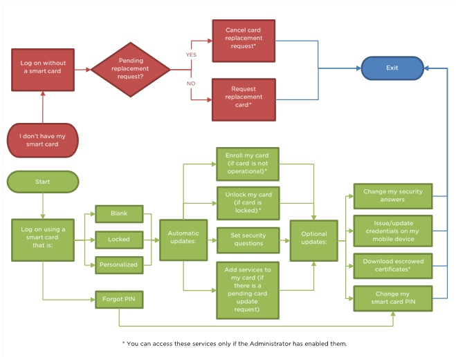
There are two ways to access the ActivID CMS User Portal, as illustrated in the following ActivID CMS User Portal workflow illustration.
ActivID CMS User Portal Workflow
Particularities Concerning Virtual Smart Cards
Since operators cannot recycle virtual smart cards, the following particularities apply to Virtual Smart Card (VSC) devices at the beginning of the User Portal workflow which differ from the process for physical smart cards:
-
If the VSC device was already issued but terminated (that is, it has the PRODUCED-UNASSIGNED state), the end user is nevertheless prompted to enroll the VSC device.
-
In the same way, if the enrollment of the VSC device has failed previously (that is, it has the PRODUCED-FAILED state), or was terminated following its replacement, the end user is nevertheless prompted to enroll the VSC device.
In both cases, the VSC device is automatically recycled at the beginning of the enrollment process.
For more details about virtual smart cards, refer to Managing Virtual Smart Cards in the ActivID CMS online documentation.
Particularities Concerning Mobile Smart Cards
Mobile smart cards are “inserted” using NFC or Bluetooth.
NFC must be enabled on the mobile device (Android only) which can then be placed directly on or near a USB contactless reader or built-in contactless reader in order to insert the mobile smart card.
Bluetooth must be enabled on the mobile device and the HID Bluetooth Virtual Reader must be installed on the User Portal.
Once the mobile device is paired with the User Portal machine, the mobile smart card is automatically inserted.
For more details about managing mobile smart cards, refer to Managing Mobile Smart Cards in the ActivID CMS online documentation.